PCDVD¼Æ¦ì¬ì§Þ°Q½×°Ï
PCDVD¼Æ¦ì¬ì§Þ°Q½×°Ï   µù¥U ±`¨£°ÝÃD ¼Ð°O°Q½×°Ï¬°¤wŪ

¦^¨ì   PCDVD¼Æ¦ì¬ì§Þ°Q½×°Ï > ¨ä¥L¸s²Õ > ¤C¼L¤K¦Þ²§¨¥°ó
±b¤á
±K½X
 

  ¦^À³
 
¥DÃD¤u¨ã
¦Bªº°ÕÅ]¤ý¤j¤H
Senior Member
 
¦Bªº°ÕÅ]¤ý¤j¤Hªº¤jÀY·Ó
 

¥[¤J¤é´Á: Apr 2017
±zªº¦í§}: (¢£-_-)¢£ ~ ùäùä
¤å³¹: 1,431
USA: ¤­¤d»õ¬ü¤¸¥u¬OÀY¤C , «á­±¥xÆW¥þ³¡³£¬O³Ò¤lªº!

     
      
__________________
------------------------------------------------------
³o´N¬O Elon Musk Ãö°±USAIDªº¯u¬Û:


COVID-19¬O¬ü°êUSAID³yªº¥Íª«ªZ¾¹ !!!

¢æ¢æ¢æ¢æ¢æ¢æ¢æ¢æ¢æ¢æ¢æ¢æ¢æ¢æ¢æ¢æ¢æ¢æ¢æ¢æ¢æ¢æ¢æ¢æ¢æ¢æ¢æ¢æ
(Youtube¼v¤ù)§¹³J¤F¨S·dÀY¤F ³£¸Ó©Ç¦ò©_¦h¸Ü
---¦ò©_ªº¼v¤ù³ºµM³Q©Þ±¼? ¤F¸É¤W ¿ûÅK¤Hªº "DOGE" ¤£¿ù¬Ý!

1

2

3

ÂÂ 2026-01-17, 11:12 AM #1
¦^À³®É¤Þ¥Î¦¹¤å³¹
¦Bªº°ÕÅ]¤ý¤j¤HÂ÷½u¤¤  
NSRC
Junior Member
 

¥[¤J¤é´Á: Feb 2001
±zªº¦í§}: Taiwan
¤å³¹: 855
©ñ¤ß§a¡@¨­¬°¥xÆWªº¦uªù­û
¥ßªk°|ª½±µ«Ê±þ¤£¹L´N¸Ñ¨M¤F

¨ì©³¦b¾á¤ß¤°»ò¡H¡I
 
__________________
¦³½æÂûµ·ÄÑ(¦³¤À¸§¯À)©MÁç¿N·NÄÑ¡A­n¶R¥i¨Ó«H¸ß°Ý
ÂÂ 2026-01-17, 06:24 PM #2
¦^À³®É¤Þ¥Î¦¹¤å³¹
NSRC²{¦b¦b½u¤W  
ghostcode
Senior Member
 

¥[¤J¤é´Á: Sep 2001
±zªº¦í§}: ²H¤ô
¤å³¹: 1,323
¤@°ï¥u¬Ý³oÃ䪺³ø¯È´CÅé¡A

¤£ª½±µ¬Ý¬ü¤èªº³ø§i¡B³ø¯È¡C

­Y½Íªº¦n¡A¦­´N¥ý³øÁÜ¥\¤F¡C

ªp 200 ¦h¶µ¡A¦W³æ¤º®eÀ³¸Ó¤]¬O¨ººØ¤£µh¤£Äoªº¡A´ê¼Æ¦rªº¡C

¦¹¤å³¹©ó 2026-01-17 06:47 PM ³Q ghostcode ½s¿è.
ÂÂ 2026-01-17, 06:38 PM #3
¦^À³®É¤Þ¥Î¦¹¤å³¹
ghostcodeÂ÷½u¤¤  
ÆZ¯î
Major Member
 

¥[¤J¤é´Á: Jan 2016
¤å³¹: 105
±qÁú¾Ô¤§«á¡A¬ü«Ò¤j·§¤]¨S·Q¹L¡B¥xÆW«ç»òªø±o¶V¨Ó¶V¹³¤@´Ê·n¿ú¾ð.......
__________________
§ÚºN§Ù«ü³o­Ó¤p°Ê§@
¬O§Ú¬G·N¦b³Ìªñªº500°ÆµP¸Ì­±¥[¤W¥hªº
ÂÂ 2026-01-17, 07:06 PM #4
¦^À³®É¤Þ¥Î¦¹¤å³¹
ÆZ¯î²{¦b¦b½u¤W  
JOK
New Member
 

¥[¤J¤é´Á: Jul 2002
¤å³¹: 6
¤Ó¦n¤F¡I¥i¥H·í¬ü°ê¤H¤F¡C


º¢¥x¤¤°ê¤H¸ò¤¤¦@·|¤£²nªº¡C

ÂÂ 2026-01-17, 07:43 PM #5
¦^À³®É¤Þ¥Î¦¹¤å³¹
JOKÂ÷½u¤¤  
polor
Power Member
 

¥[¤J¤é´Á: May 2001
±zªº¦í§}: ¥x¥_
¤å³¹: 655
#5
¤Þ¥Î:
§@ªÌJOK
¤Ó¦n¤F¡I¥i¥H·í¬ü°ê¤H¤F¡C


º¢¥x¤¤°ê¤H¸ò¤¤¦@·|¤£²nªº¡C


½Ð°ÝJ¤j¡A ¬O½Ö¥i¥H·í¬ü°ê¤H?
__________________

ÂÂ 2026-01-17, 07:46 PM #6
¦^À³®É¤Þ¥Î¦¹¤å³¹
polor²{¦b¦b½u¤W  
healthfirst.
Golden Member
 
healthfirst.ªº¤jÀY·Ó
 

¥[¤J¤é´Á: Apr 2017
±zªº¦í§}: °}¤`ªÌªºÆF°ó
¤å³¹: 3,208
¤@¸sµL¯àªº¤H
³Q¤H¤©¨ú¤©¨D
µLªk®Â½Ã°ê®a´LÄY
__________________
ÂÂ 2026-01-17, 08:00 PM #7
¦^À³®É¤Þ¥Î¦¹¤å³¹
healthfirst.Â÷½u¤¤  
starcow2
Basic Member
 

¥[¤J¤é´Á: May 2015
¤å³¹: 27
¤¤°ê­´µæ´N¬O¨£¤£±o¥xÆW¦n¤W¥[¦n

¥xÆW¡u¥þ²y²Ä¤@°ê¡v¨É232Ãöµ|Àu´f¡@«nÁúÀ~ºÆ¤F

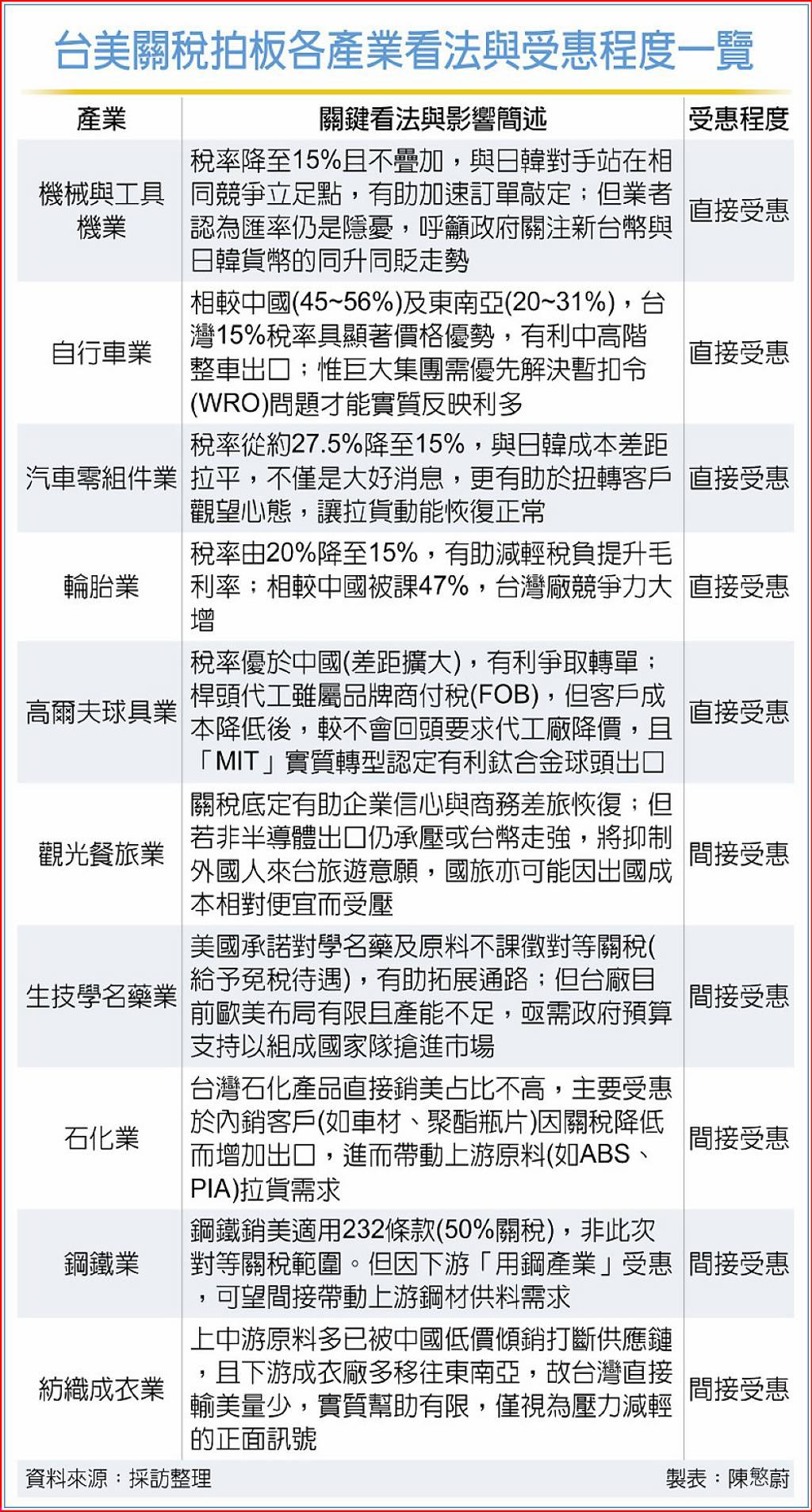
¥x¬üÃöµ|½Í§P¥¿¦¡ºV©w¡A¥xÆW¦b¬ü°ê¡u232±ø´Ú¡v¤U¦¨¥\¬°¥b¾ÉÅé»P¬ÛÃö²£«~ª§¨ú¨ì«e©Ò¥¼¦³ªº³ÌÀu´fÃöµ|¦w±Æ¡A¦¨¬°¥þ²y²Ä¤@­ÓÀò±o¬ü¤è©ú½T©Ó¿Õªº°ê®a¡A¤]Åý¾Fªñªº«nÁú¥b¾ÉÅé²£·~¯«¸gºòÁ^¡C

¥x¬üÃöµ|15¢H¡n¶Ç²£ÃP¤f®ð¡I¤u¨ã¾÷¡B¦Û¦æ¨®¡B¿ûÅK¤@°_¶Ù ¨ü´f²£·~¦W³æ¥þ¥X¦C

¥x¬ü¹ïµ¥Ãöµ|16¤é©çªO­°¦Ü15¢H¥B¤£Å|¥[¡A¹ï¦Û2025¦~4¤ë°_´¶¹M¾D¨ì¤t´¶Ãöµ|ªº¤£½T©w¼vÅTªº¶Ç²Î²£·~¦Ó¨¥¡A¸gÀç²×©ó¦^Âk¥¿±`¥B¦³§UÄvª§¡C¦V¨Ó¬O²£·~­«Âíªº°ª¶¯¡A¥«¬F©²ªí¥Ü¡A±N±j¤Æ¥x¬ü°ª¬ì§Þ¦X§@°ò¦¡A¤]¬°°ª¶¯±À°Ê¥b¾ÉÅé¤Î°ª¶¥»s³y²£·~µo®i´£¨Ñ§ó¦³§QÀô¹Ò¡C

¶ì¤ÆÀsÀY¥x¶ì¶°¹Îªí¥Ü¡A¥iÓV½w¶Ç²£Àç¹BÀ£¤O¡A¦Û¦æ¨®·~»¡¡A¥xÆW²£«~¥H15¢HÃöµ|¶i¤J¬ü°ê¥«³õ¨ãÅãµÛ»ù®æÀu¶Õ¡A¹ï¤¤°ª¶¥¾ã¨®»PÃöÁä¹s²Õ¥ó¥X¤f¤×¬°¦³§Q¡C¿ûÅKÀsÀY¤¤¿ûªí¥Ü¡A¹ïµ¥Ãöµ|­°§C¦³§Q©ó¤¤¤U´å­°§C¦¨¥»»P±µ³æ¡A¹ï¤W´å¿û¼t¨Ñ®Æ¤]¦³À°§U¡A¥¬§½³Ì¬°°ê»Ú¤Æªº¯¼Â´·~¤]»¡¡A¹ê½èÀ°§U¤£¤j¡A¦ý¸gÀçÀ£¤O´î¤Ö¡C

°£ªñ¦~±À°Êªº¥b¾ÉÅé²£·~¡A°ª¥«©²ªí¥Ü¡A°ª¶¯¬O¥þ²y¦©¥ó¥Í²£­«Âí¡A¥_¬ü¬O¥D¤O¥X¤f¥«³õ¡A¥e¥xÆW¾ãÅé¥X¤f¤ñ¨Ò¹O5¦¨¡A¦P¬°°ª¶¯­«­n¥~¾P²£·~ªº¹C¸¥»s³y²£·~¡A¥ç²`¨ü¬ü°ê¥«³õ¼vÅT¡A¥X¤f¥e¤ñ¹F8¦¨¡A¨ä¤¤°ª¶¯¥«§ó¥e¥þ°ê¹C¸¥¥X¤fÁ`ª÷ÃB¹O8¦¨¡C

ÂÂ 2026-01-17, 08:25 PM #8
¦^À³®É¤Þ¥Î¦¹¤å³¹
starcow2Â÷½u¤¤  
U12
Major Member
 

¥[¤J¤é´Á: Nov 2017
¤å³¹: 122
³o¤H¬ÝµÛ²´¼ô,·Q¤F¦n¤[²×©ó·Q°_¨Ó¥L§â¥D¨¤ªº¤ÏÀ³Äl©Þ±¼®É¤]¬O³o¼Ë¯ºµÛ
ÂÂ 2026-01-17, 10:32 PM #9
¦^À³®É¤Þ¥Î¦¹¤å³¹
U12Â÷½u¤¤  
polor
Power Member
 

¥[¤J¤é´Á: May 2001
±zªº¦í§}: ¥x¥_
¤å³¹: 655
¤Þ¥Î:
§@ªÌU12
³o¤H¬ÝµÛ²´¼ô,·Q¤F¦n¤[²×©ó·Q°_¨Ó¥L§â¥D¨¤ªº¤ÏÀ³Äl©Þ±¼®É¤]¬O³o¼Ë¯ºµÛ



°Ó°È³¡ªø¥h©Þiron man ªº®Ö¤ßªü¡C
__________________

ÂÂ 2026-01-17, 10:38 PM #10
¦^À³®É¤Þ¥Î¦¹¤å³¹
polor²{¦b¦b½u¤W  


    ¦^À³


POPIN
¥DÃD¤u¨ã

µoªí¤å³¹³W«h
±z¤£¥i¥Hµo°_·s¥DÃD
±z¤£¥i¥H¦^À³¥DÃD
±z¤£¥i¥H¤W¶Çªþ¥[ÀÉ®×
±z¤£¥i¥H½s¿è±zªº¤å³¹

vB ¥N½X¥´¶}
[IMG]¥N½X¥´¶}
HTML¥N½XÃö³¬



©Ò¦³ªº®É¶¡§¡¬°GMT +8¡C ²{¦bªº®É¶¡¬O02:54 PM.


vBulletin Version 3.0.1
powered_by_vbulletin 2026¡C